|
6月28日,住房城乡建设部发布通知,就国家标准《氢能燃气燃烧器具通用技术要求(征求意见稿)》向社会公开征求意见。
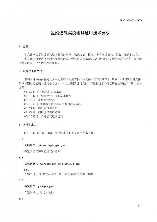
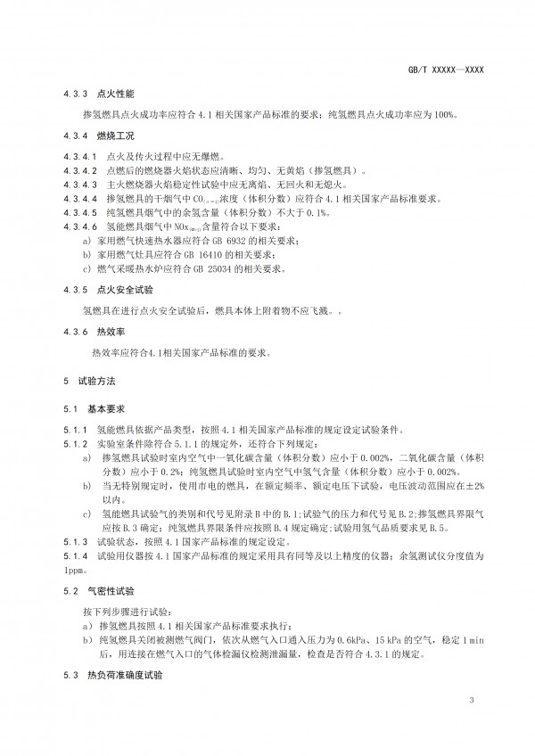
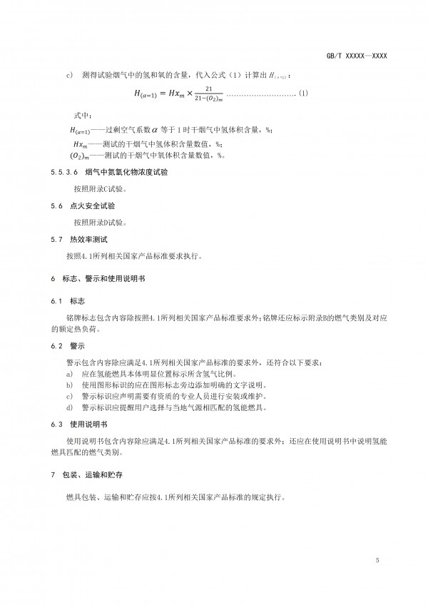
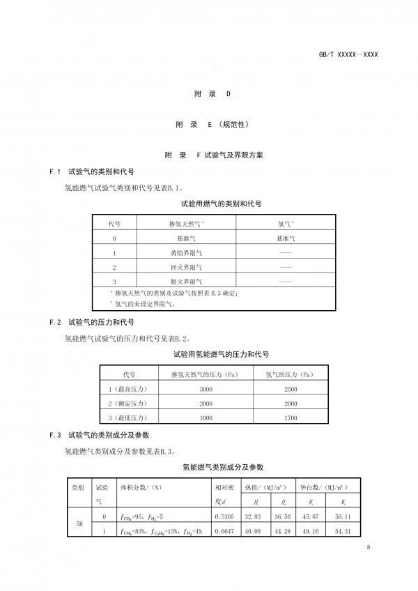
根据征求意见稿,该文件规定了氢能燃气燃烧器具的要求,试验方法,标志、警示和说明书,包装、运输和贮存。该文件适用于包括使用氢能燃气的家用燃气快速热水器、家用燃气灶具、燃气采暖热水炉、商用燃气燃烧器具、户外燃气燃烧器具。
以下为原文
住房城乡建设部办公厅关于国家标准《氢能燃气燃烧器具通用技术要求(征求意见稿)》公开征求意见的通知
根据《国家标准化管理委员会关于下达2022年碳达峰碳中和国家标准专项计划及相关标准外文版计划的通知》(国标委发〔2022〕23号),我部组织中国市政工程华北设计研究总院有限公司等单位起草了国家标准《氢能燃气燃烧器具通用技术要求(征求意见稿)》(见附件)。现向社会公开征求意见。有关单位和公众可通过以下途径和方式提出反馈意见:
1.电子邮箱:cgsm2008@126.com。
2.通信地址:天津市华苑产业区桂苑路16号;邮政编码:300384。
意见反馈截止时间为2024年7月26日。
附件:氢能燃气燃烧器具通用技术要求(征求意见稿)
住房城乡建设部办公厅
2024年6月25日

















 |