|
7月18日,北京市城市管理委员会等部门印发《北京市氢燃料电池汽车车用加氢站建设审批暂行办法》。
以下为原文
北京市城市管理委员会等部门关于印发《北京市氢燃料电池汽车车用加氢站建设审批暂行办法》的通知
京管发〔2024〕3号
各有关单位:
为规范北京市氢燃料电池汽车车用加氢站建设审批,现将《北京市氢燃料电池汽车车用加氢站建设审批暂行办法》印发给你们,请抓好贯彻落实。
特此通知。
北京市城市管理委员会
北京市发展和改革委员会
北京市规划和自然资源委员会
北京市交通委员会
北京市市场监督管理局
北京市气象局
北京市住房和城乡建设委员会
北京市应急管理局
北京市***局***交通管理局
2024年7月18日
北京市氢燃料电池汽车车用加氢站建设审批暂行办法
第一章 总 则
第一条 为规范本市氢燃料电池汽车车用加氢站(以下简称加氢站)建设审批程序,确保氢能产业健康发展,本着科学合理、安全规范的原则,根据国家相关管理规定,结合本市氢能产业发展政策,制定本办法。
第二条 本办法适用于本市行政区域内新建和改(扩)建加氢站的建设审批。
第三条 本办法所称加氢站,是指为氢燃料电池汽车储氢瓶充装氢燃料的专门场所,包括单独建设的加氢站和综合能源站中的加氢部分。其中,综合能源站是新型交通能源供应站,是集充(换)电、加汽(柴)油、加气和加氢等两种或两种以上供给服务功能为一体的综合能源基础服务设施。
第四条 城市管理部门牵头负责本市加氢站的建设审批工作。发展改革、规划自然资源、住房城乡建设、交通、市场监管、***交管、气象等部门按照职责,做好加氢站建设审批的相关工作。市城市管理委会同有关部门制定本市单独建设的加氢站和集充(换)电、加汽(柴)油、加气和加氢等两种或两种以上功能为一体的综合能源站的安全建设运营技术标准,并加强建设运营安全监管。
第二章 规划和建设
第五条 市城市管理委会同市发展改革委、市规划自然资源委等部门编制市级加氢站发展规划,报市政府批准后实施。各区政府可结合区域产业发展实际,在市级规划基础上,研究制定各区加氢站发展规划,并报送市城市管理委、市发展改革委、市规划自然资源委。规划中涉及城市空间资源的内容,应当符合本市相应层级的国土空间规划。
第六条 加氢站新建和改(扩)建,应当符合本市加氢站发展规划。已经纳入国土空间规划的加氢站建设用地,未经法定程序调整规划,不得改变用途。
第七条 加氢站新建和改(扩)建项目,应当符合《加氢站技术规范》(GB50516)、《汽车加油加气加氢站技术标准》(GB50156)要求,并由具有相应评价和设计资质的单位进行安全评价和安全设施设计,安全设施必须与主体工程同时设计、同时施工、同时投入使用。
第八条 加氢站新建和改(扩)建,建设单位应当按照规定选择具有相应等级资质的单位进行工程设计,并负责组织竣工验收。
第九条 加氢站新建和改(扩)建,建设单位应当按照国家和本市档案管理规定,收集、整理项目建设各环节的文件资料,建立健全项目建设档案,并在项目竣工验收后6个月内向城市建设档案机构移交齐全、准确的项目建设档案。
对站内设施实施更新改造的,应当在竣工验收后更新设施的建设档案,并办理建设档案移交手续。
第三章 新建加氢站审批程序
第十条 加氢站建设用地应为本市国土空间规划确定为城乡建设用地,利用已有土地开发建设的,应提供土地出让合同、划拨决定书、不动产权证书等材料。项目单位依法向规划自然资源部门提出加氢站建设用地申请。
国有建设用地使用权按照国家土地管理相关规定执行,以出让形式取得。经依法登记的集体经营性建设用地,土地所有权人可以通过出让、出租等方式交由单位或者个人使用,并应当签订书面合同,载明土地界址、面积、动工期限、使用期限、土地用途、规划条件和双方其他权利义务。
第十一条 加氢站建设需办理的手续。
(一)项目可行性意见。
市城市管理委结合本市加氢站发展规划,对项目位置、场地条件、服务对象等内容提出可行性意见。
(二)项目开工建设前办理下列手续:
规划自然资源部门办理多规合一审查意见、选址意见书、建设工程规划许可等规划手续及消防设计审查。
发展改革部门进行项目备案,对综合能源站中除加氢部分外的设施按照对应法规制度进行审批管理。
以下手续可并联办理:
应急部门配合城市管理部门参加安全预评价和安全设施设计评审。
气象部门出具《雷电防护装置设计核准意见书》。
***交管部门办理《影响交通安全的占道施工许可证》。
住房城乡建设部门依法对配套房屋建筑工程办理《建筑工程施工许可证》。
(三)项目开展建设,竣工验收后办理下列手续:
规划自然资源部门办理相应规划核验手续。
住房城乡建设部门依法对未申请联合验收的配套房屋建筑工程办理工程竣工验收备案手续,对申请联合验收的配套房屋建筑工程牵头开展联合验收工作,依法、依职责开展建设工程消防验收工作,办理《建设工程消防验收意见书》。
以下手续可并联办理:
气象部门出具《雷电防护装置验收意见书》。
市场监管部门负责依法办理《特种设备使用登记证》和《气瓶充装许可证》,依法发放特种设备作业人员证书,办理《营业执照》。
交通部门办理加氢站开设道口占掘路行政许可手续。
城市管理部门根据《北京市燃气管理条例》,办理《燃气经营许可》(氢燃料电池汽车车用加氢站);涉及综合能源站加气部分的储供气装置及管线新建、改(扩)建的,办理《燃气经营许可》(燃气汽车加气站)。
第十二条 综合能源站中加氢以外部分的建设按照本市现行建设审批规定执行。
第四章 改(扩)建加氢站审批程序
第十三条 改(扩)建加氢站参照新建加氢站审批程序办理。
加氢站建(构)筑物改(扩)建,经本市相关部门办理变更和验收手续后即可运营。
加氢站设施、设备类(储供氢装置、压力管道、压缩机、加氢机等)改造,经本市相关部门依法、依职责开展变更和验收工作。
第十四条 既有加油站进行加油加氢合建需办理的手续。
(一)本市依法取得合法用地手续的国有、集体土地上建设的既有加油站均可进行加氢加油合建,并区分国有土地及集体土地边界,应满足以下条件:
1.已经纳入加氢站发展规划。
2.既有加油站符合规划要求,立项手续、危险化学品经营许可证、营业执照和成品油零售经营批准证齐全。
3.增加的加氢设备、设施按照《汽车加油加气加氢站技术标准》(GB50156)等规范要求与加油站现有设备、设施及周边建(构)筑物等保持合理的安全间距。
(二)有新增建(构)筑物的,办理手续同新建加氢站。
(三)没有新增建(构)筑物的,办理下列手续:
1.项目可行性意见。
市城市管理委根据本市加氢站发展规划,对项目位置、场地条件、服务对象等内容提出可行性意见。
2.项目开工建设前。
规划自然资源部门无需办理规划许可手续,但应出具规划意见和消防设计审查意见。其中,规划意见应明确该项目用地的规划情况,消防设计审查意见应明确加氢站设计方案是否符合消防设计要求。
发展改革部门对新增加氢部分进行项目备案。
以下手续可并联办理:
应急部门配合城市管理部门参加安全预评价和安全设施设计评审。
气象部门出具《雷电防护装置设计核准意见书》。
3.项目开展建设,竣工验收后办理下列手续:
住房城乡建设部门依法、依职责开展建设工程消防验收工作。
以下手续可并联办理:
气象部门出具《雷电防护装置验收意见书》。
建设单位将《安全评价报告》报应急部门备案。
市场监管部门负责依法办理《特种设备使用登记证》和《气瓶充装许可证》,依法发放特种设备作业人员证书,办理《营业执照》经营范围变更登记。
城市管理部门根据《北京市燃气管理条例》,办理《燃气经营许可》(氢燃料电池汽车车用加氢站)。
第十五条 既有综合能源站开展加氢建设,参照本办法第十四条执行。
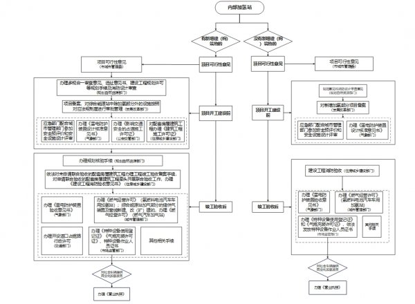
第五章 内部加氢站建设审批程序
第十六条 内部加氢站是指为公交、环卫、物流等公共服务车辆提供加氢服务,以及利用企业或产业园(区)内部自有或租赁场地建设,且不向社会车辆提供经营服务的加氢站。内部加氢站无需办理《营业执照》等经营手续。
内部加氢站如对社会车辆提供商业化加氢服务保障,按照本办法规定的新建、改(扩)建加氢站审批程序完善相应手续。
第十七条 无土地使用权出让(划拨)合同或租赁协议的土地,原则上不能进行加氢站建设。特殊情况确需建设的,另行研究。
第六章 附 则
第十八条 本办法具体解释工作由市城市管理、发展改革、规划自然资源、住房城乡建设、交通、市场监管、***交管、气象部门承担,自印发之日起施行。
附件:加氢站建设审批流程图


 |